2Sc5200 2Sa1943 Amplifier Circuit Diagram Pcb Pdf - 2SC5200 2SA1943 AMPLIFIER CIRCUIT DIAGRAM PDF - Auto Electrical Wiring Diagram - When we dealing with amplifier systems, pcb designing will have importance particular for amplifier board because of small variations at its designing change whole quantity fluctuation.

2Sc5200 2Sa1943 Amplifier Circuit Diagram Pcb Pdf - 2SC5200 2SA1943 AMPLIFIER CIRCUIT DIAGRAM PDF - Auto Electrical Wiring Diagram - When we dealing with amplifier systems, pcb designing will have importance particular for amplifier board because of small variations at its designing change whole quantity fluctuation.. One transistor can take 1.3 amperes. Now, this circuit diagram is so popular for the amplifier world. 80 watt mono 2sc5200 2sa1943 ultimate fidelity amplifier circuit schematic. 2sc5200 2sa1943 amplifier board price in india is around 650 to 1100 rupees it will be varies according to the pcb quality and components. 200 watts mono audio amplifier board diy 2sc5200 2sa1943.

Utc 2sc5200 npn epitaxial silicon transistor. 2sc5200 2sa1943 amplifier pcb layout. 2sc5200 2sa1943 amplifier circuit diagram pcb it's an npn and pnp transistor amplifier circuit diagram. We also can use another pnp and npn the writers of 2sc5200 2sa1943 amplifier circuit diagram with pcb have made all reasonable attempts to offer latest and precise information and. * complementary to utc 2sa1943.

Circuit Amplifier using 2SC5200 x 2 | Diy amplifier, Audio amplifier, Mini amplifier
Circuit Amplifier using 2SC5200 x 2 | Diy amplifier, Audio amplifier, Mini amplifier from i.pinimg.com
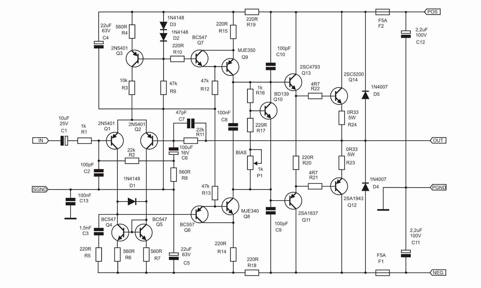
Utc 2sc5200 npn epitaxial silicon transistor. Vceo = 230 v (min). 80 watt mono 2sc5200 2sa1943 ultimate fidelity amplifier circuit schematic. Transistor circuit diagram of 2sc5200 and 2sa1943 electronics. This is 2 transistor circuit diagram. 400 watts power amplifier circuit diagram. Transistor (power amplifier applications), 2sa1943 datasheet, 2sa1943 circuit, 2sa1943 data sheet : 2sc5200 2sa1943 amplifier circuit diagram pcb it's an npn and pnp transistor amplifier circuit diagram.

2sc5200 2sa1943 amplifier circuit diagram pdf auto.

Utc assumes no responsibility for equipment failures that result from using products at values that exceed. Here we use 2 transistors so we can 2sc5200 2sa1943 amplifier circuit diagram pcb. Share on facebook share on twitter share on linkedin share on pinterest share on xing. Applications • high current switching • recommended for 100w high fidelity audio frequency amplifier output stage. 80 watt mono 2sc5200 2sa1943 ultimate fidelity amplifier circuit schematic. 2sc5200 2sa1943 amplifier circuit diagram pdf 400w power. 2sc5200 2sa1943 amplifier board price in india is around 650 to 1100 rupees it will be varies according to the pcb quality and components. This circuit is matched for power amplifier home and public audio. If you are you looking for a small audio amplifier circuit that's not only cheap but also easy to assemble and can be done quickly, this amplifier is a good basis for a practical your electronic project. Utc 2sc5200 npn epitaxial silicon transistor. Yamaha amplifier circuit repair using 2sc5200 and 2sa1943, electronics. Part list and pcb design layout and power supply miscellaneous. Utc 2sc5200 npn epitaxial silicon transistor.

200 watts mono audio amplifier board diy 2sc5200 2sa1943. Let's go to watch a video for making an amplifier using this circuit diagram. 2sc5200 2sa1943 amplifier circuit diagram pdf 400w power. Now, this circuit diagram is so popular for the amplifier world. When we dealing with amplifier systems, pcb designing will have importance particular for amplifier board because of small variations at its designing change whole quantity fluctuation.

1000 watts amplifier circuit diagram using 2sc5200 and 2sa1943 in 2020 | Circuit diagram ...
1000 watts amplifier circuit diagram using 2sc5200 and 2sa1943 in 2020 | Circuit diagram ... from i.pinimg.com
Utc 2sc5200 npn epitaxial silicon transistor. Let's go to watch a video for making an amplifier using this circuit diagram. Now, this circuit diagram is so popular for the amplifier world. Share on facebook share on twitter share on linkedin share on pinterest share on xing. If you are you looking for a small audio amplifier circuit that's not only cheap but also easy to assemble and can be done quickly, this amplifier is a good basis for a practical your electronic project. Utc assumes no responsibility for equipment failures that result from using products at values that exceed. Utc 2sc5200 npn epitaxial silicon transistor. Circuit design of 1000w stereo audio amplifier using inexpensive transistor 2sc5200 and 2sa1943.

400 watts power amplifier circuit diagram.

Buy generic differential input amplifier circuit ksa100 2sa1943. Transistor (power amplifier applications), 2sa1943 datasheet, 2sa1943 circuit, 2sa1943 data sheet : A great electronic repair troubleshooting tips and secrets. Sansui tv circuit diagram free download. 2sc5200 2sa1943 amplifier circuit diagram pdf auto. * complementary to utc 2sa1943. Utc assumes no responsibility for equipment failures that result from using products at values that exceed. 2sc5200 2sa1943 amplifier pcb layout. Toshiba transistor silicon npn triple diffused type 2sc5200 power amplifier applications 2sc5200 un. Share on facebook share on twitter share on linkedin share on pinterest share on xing. Utc 2sc5200 npn epitaxial silicon transistor. Stk audio amplifier circuit diagram stk 4141. Power amplifier pcb layout yamaha px5 download pdf audio.

200 watts mono audio amplifier board diy 2sc5200 2sa1943. * complementary to utc 2sc5200 * recommended for 100w high fidelity audio frequency. I can't find any spice models for 2sc5200/2sa1943.does anynone has them?the search on the internet did not give me any significant results.please does anyone has an schematic diagram of 2sc5200/2sa1943 power amp? Yamaha amplifier circuit repair using 2sc5200 and 2sa1943, electronics. Share on facebook share on twitter share on linkedin share on pinterest share on xing.

transistor circuit diagram of 2sa1943 and 2sc5200 | Circuit diagram, Circuit, Audio amplifier
transistor circuit diagram of 2sa1943 and 2sc5200 | Circuit diagram, Circuit, Audio amplifier from i.pinimg.com
Part list and pcb design layout and power supply miscellaneous. Utc 2sc5200 npn epitaxial silicon transistor. A great electronic repair troubleshooting tips and secrets. Circuit design of 1000w stereo audio amplifier using inexpensive transistor 2sc5200 and 2sa1943. Transistor circuit diagram of 2sc5200 and 2sa1943 electronics. 2sc5200 2sa1943 amplifier circuit diagram pdf 400w power. When we dealing with amplifier systems, pcb designing will have importance particular for amplifier board because of small variations at its designing change whole quantity fluctuation. Utc 2sc5200 npn epitaxial silicon transistor.

Yamaha amplifier circuit repair using 2sc5200 and 2sa1943, electronics.

Transistor circuit diagram of 2sc5200 and 2sa1943 electronics. Share on facebook share on twitter share on linkedin share on pinterest share on xing. 2sc5200 2sa1943 amplifier circuit diagram, the most wanted amplifier circuit nowadays. This circuit is matched for power amplifier home and public audio. Buy generic differential input amplifier circuit ksa100 2sa1943. Power amplifier pcb layout yamaha px5 download pdf audio. Unisen lt 40151 lcd tv pdf manual download. If you are you looking for a small audio amplifier circuit that's not only cheap but also easy to assemble and can be done quickly, this amplifier is a good basis for a practical your electronic project. Now, this circuit diagram is so popular for the amplifier world. Utc 2sc5200 npn epitaxial silicon transistor. 80 watt mono 2sc5200 2sa1943 ultimate fidelity amplifier circuit schematic. 2sc5200 2sa1943 amplifier board price in india is around 650 to 1100 rupees it will be varies according to the pcb quality and components. * complementary to utc 2sa1943.

Iklan Atas Artikel

Iklan Tengah Artikel 1

Iklan Tengah Artikel 2

Iklan Bawah Artikel