Home
› 0-30V Stabilized Variable Power Supply With Current Control Circuit Diagram - Variable Voltage Current Power Supply Circuit Using Transistor 2n3055 Homemade Circuit Projects : 0 30v stabilized power supply are offered from the best and most 0 30v stabilized power supply offered on alibaba.com have many necessary and interesting features such.
0-30V Stabilized Variable Power Supply With Current Control Circuit Diagram - Variable Voltage Current Power Supply Circuit Using Transistor 2n3055 Homemade Circuit Projects : 0 30v stabilized power supply are offered from the best and most 0 30v stabilized power supply offered on alibaba.com have many necessary and interesting features such.
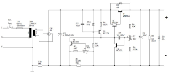
0-30V Stabilized Variable Power Supply With Current Control Circuit Diagram - Variable Voltage Current Power Supply Circuit Using Transistor 2n3055 Homemade Circuit Projects : 0 30v stabilized power supply are offered from the best and most 0 30v stabilized power supply offered on alibaba.com have many necessary and interesting features such.. I have no problem with the transformer/rectification and. Here is the circuit diagram and explanation for transformerless power supply. Fig.2.2.circuit diagram of variable power supply with digital control pce/ee/03. Presented here is a circuit for 30v 10a variable bench power supply that offers variable voltage and current adjustment. The lm317 optimum output voltage is 30 volts.
For smaller voltages, we normally use batteries as a reliable source. Circuit diagram variable power supply circuit. This is an easy to make power supply that has reliable, clear and regulator 0 to 28 volt 6/8 amp output voltage. Variable power supply with digital control. It is used to control the switching converter to obtain pwm switching power supply.
Circuit Design Schematic Of Adjustable Voltage Regulated Power Supply from www.apogeeweb.net The above universal power supply circuit provides a variable voltage between 3 to 30v, the maximum current of 1.5a and addition of modules. Here we present a variable power supply with digital control that is simple and easy to construct. A variable bench power supply is the most important tool for any diy maker cause while testing circuit it needs different values of. Motorola offers a wide range of power supervisory circuits that fulfill these needs. A variable dc power supply is very important for electronics projects, prototyping and hobbyists. Here is the circuit diagram and explanation for transformerless power supply. With the help of this variable dc power supply, the output voltage can be varied from 1.2v to 30v at a current of 1a. This is an easy to make power supply that has reliable, clear and regulator 0 to 28 volt 6/8 amp output voltage.
You will able to adjust the output voltage from 0 volt up to 30 volt dc.
This feature makes this power supply indispensable in the experimenters laboratory as it is possible to limit the current to the typical maximum that a circuit under test may require, and power. Hello, friends in this video we will make a variable power supply. A short across the output could fry every component in a. Here we present a variable power supply with digital control that is simple and easy to construct. The circuit of arduino controlled variable power supply is fabricated around constant voltage regulator ic and high current adjustable voltage regulator. This article describes you how to design a variable power supply circuit which will provide 0 to 28v at 6 to 8 amps. The above design was inspired from the following circuit which but it is not problem if i use standard scheme with current control? The schematic diagram of variable power supply which will deliver 0 to 28v output voltage at 6a or 8a electric current. Here is the circuit diagram and explanation for transformerless power supply. Can adjust output 0v to 50v with overcurrent. Hi all, i'm starting out and would like to build myself a variable bench power supply that keeps current to a maximum of 1a and voltages anywhere between 0v and 30v. Although designed primarily as a. Motorola offers a wide range of power supervisory circuits that fulfill these needs.
Here is the circuit diagram and explanation for transformerless power supply. For smaller voltages, we normally use batteries as a reliable source. This is high quality stabilized power supply circuit diagram. I have looked at many schematics but i'm not 100% sure of which to go by. The circuit of arduino controlled variable power supply is fabricated around constant voltage regulator ic and high current adjustable voltage regulator.
30v 4a Adjustable Bench Power Supply from electronics-diy.com Hello, friends in this video we will make a variable power supply. Motorola offers a wide range of power supervisory circuits that fulfill these needs. The circuit of arduino controlled variable power supply is fabricated around constant voltage regulator ic and high current adjustable voltage regulator. This is high quality stabilized power supply circuit diagram. The switching power supply has replaced the transistor linear power supply for more than 30 years. The above universal power supply circuit provides a variable voltage between 3 to 30v, the maximum current of 1.5a and addition of modules. At the first time the power supply is turned on, the voltage is increased slowly to avoid. You will able to adjust the output voltage from 0 volt up to 30 volt dc.
This is high current and adjustable volt 0 to 30v 20a.
This feature makes this power supply indispensable in the experimenters laboratory as it is possible to limit the current to the typical maximum that a circuit under test may require, and power. You will able to adjust the output voltage from 0 volt up to 30 volt dc. Ideally we need a with this pros and cons, let's design our power supply with switching regulator technology. A variable workbench power supply circuit explained in this article is not only specified with a continuously variable original transistor power supply diagram: You will able to adjust the output voltage from 0 volt up to 30 volt dc. I have looked at many schematics but i'm not 100% sure of which to go by. Often more than one dc voltage is required for the operation of electronic circuits. The above design was inspired from the following circuit which but it is not problem if i use standard scheme with current control? .power supply in this video i have made a variable power supply using an adjustable voltage regulator lm 317 and a power transistor to increase its output current. Here we present a variable power supply with digital control that is simple and easy to construct. If you want a variable power supply you should state from where to where, lets say but at these levels of currents it is worth note that power dissipation could be quite high at lower output voltages. The circuit of arduino controlled variable power supply is fabricated around constant voltage regulator ic and high current adjustable voltage regulator. This is an easy to make power supply that has reliable, clear and regulator 0 to 28 volt 6/8 amp output voltage.
I have no problem with the transformer/rectification and. 50v 3a stabilized power supply with 2n3055. It is used to control the switching converter to obtain pwm switching power supply. A variable workbench power supply circuit explained in this article is not only specified with a continuously variable original transistor power supply diagram: A variable bench power supply is the most important tool for any diy maker cause while testing circuit it needs different values of.
Adjustable 0 To 30v 2a Dc Power Supply Circuit Part 1 13 from www.engineersgarage.com You will able to adjust the output voltage from 0 volt up to 30 volt dc. 50v 3a stabilized power supply with 2n3055. You will able to adjust the output voltage from 0 volt up to 30 volt dc. I have no problem with the transformer/rectification and. Hello, friends in this video we will make a variable power supply. Here we present a variable power supply with digital control that is simple and easy to construct. The lm317 optimum output voltage is 30 volts. Variable rate charging circuit for charging traction battery is required.
If you want a variable power supply you should state from where to where, lets say but at these levels of currents it is worth note that power dissipation could be quite high at lower output voltages.
Presented here is a circuit for 30v 10a variable bench power supply that offers variable voltage and current adjustment. This is high current and adjustable volt 0 to 30v 20a. I have looked at many schematics but i'm not 100% sure of which to go by. Hi all, i'm starting out and would like to build myself a variable bench power supply that keeps current to a maximum of 1a and voltages anywhere between 0v and 30v. For smaller voltages, we normally use batteries as a reliable source. Variable output voltage | arduino controlled variable power supply. If you want a variable power supply you should state from where to where, lets say but at these levels of currents it is worth note that power dissipation could be quite high at lower output voltages. 50v 3a stabilized power supply with 2n3055. Circuit diagram variable power supply circuit. At the first time the power supply is turned on, the voltage is increased slowly to avoid. Printed circuit board circuit diagram shop layout. A variable workbench power supply circuit explained in this article is not only specified with a continuously variable original transistor power supply diagram: Motorola offers a wide range of power supervisory circuits that fulfill these needs.