2003 Cavalier Headlight Wiring Diagram / 2004 Chevy Impala Headlight Wiring Diagram - Wiring Diagram / Check out the diagrams (below).

2003 Cavalier Headlight Wiring Diagram / 2004 Chevy Impala Headlight Wiring Diagram - Wiring Diagram / Check out the diagrams (below).. Remove the wiring harness from the back of your 2003 vw jetta. Remove the headlight assembly retaining bolts. Associated wiring diagrams for the cruise control system of a 1990 honda civic. 2003 ford mustang gt engine wiring diagram. 2003 cavalier wiring diagram | carlplant, size:

You would use your factory bulbs and wiring. Any user assumes the entire risk as to the accuracy and use of this information. A wiring diagram is a streamlined standard pictorial depiction of an electric circuit. I messed up the wires when changing a wire that broke and now need to put them in correct order in switch holder. Let us know what happens and please upload pictures or videos of the problem.

DIAGRAM I Need A Headlight Wiring Diagram For The 04 Chevy Venture Wiring Diagram FULL Version ...
DIAGRAM I Need A Headlight Wiring Diagram For The 04 Chevy Venture Wiring Diagram FULL Version ... from lh5.googleusercontent.com
I am in need of a wiring diagram for the headlight switch for my 2002 f150. I borrowed a multimeter from a neighbor and checked the wires at the switch. 01 cavalier headlight wiring diagram? I have high beams, low beams, turn signal.but i can't seem to get the led rings and side light to stay on and not flicker. Remove the wiring harness from the back of your 2003 vw jetta. 2002 s10 air pump wiring diagram. Anyone have a wiring diagram for the headlights ? Searching for info concerning 2003 chevrolet cavalier wiring diagram?

Try google for the wiring diagram if thats whta your asking,,,,its not too hard

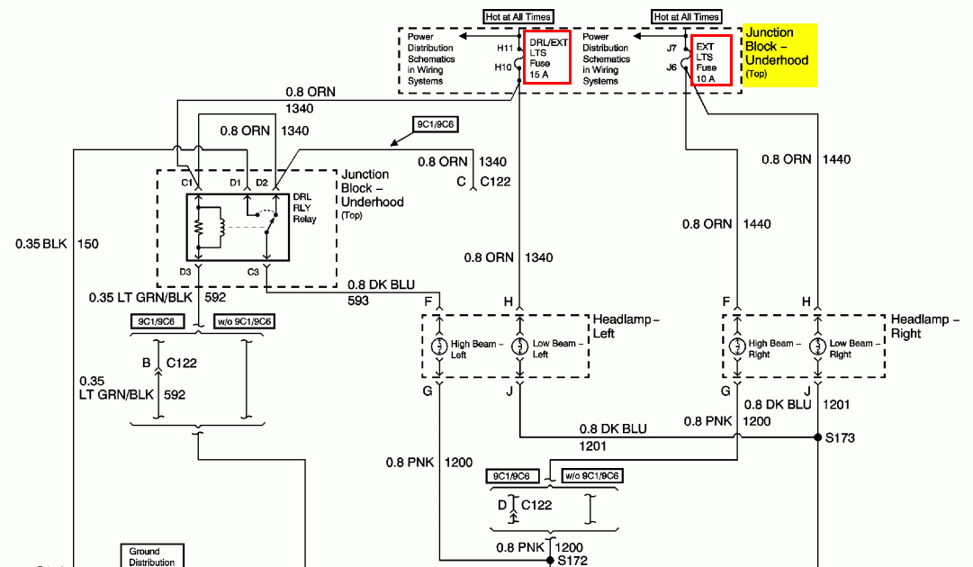
For additional wiring diagrams info, see electrical system (e) in the technical bulletins index. Anyone have a wiring diagram for the headlights ? 2003 ford mustang gt engine wiring diagram. Wiring diagram headlights serve to cast a brighter, more focused and uniformly lit spot for night trips. Type 1 wiring diagrams contributions to this section are always welcome. Hope it helps people seeing as there is no headlight info online for these cars it seems. If i'm reading this correctly the red with white wire should be hot. Do you know anything about automotive electrical system testing ? 800 x 600 px, source: You need all your lights to be functional for safe. Remove the headlight assembly retaining bolts. Chevrolet cavalier owner manual 2003 seats and restraint systems front seats rear seats safety belts child restraints air bag systems restraint system check features and controls. Go to cavalier drl, or cavalier headlight repair, these systems have so many problems there are several sites dedicated to them.

Exterior lighting system (except headlights). 01 cavalier headlight wiring diagram? Does anyone have a copy of the wiring instructions from l322? Remove the headlight assembly retaining bolts. Hope it helps people seeing as there is no headlight info online for these cars it seems.

SZ_9212 2003 Sunfire Wiring Diagram Download Diagram
SZ_9212 2003 Sunfire Wiring Diagram Download Diagram from static-cdn.imageservice.cloud
Unfollow 2003 cavalier headlight to stop getting updates on your ebay feed. 2003 ford mustang gt engine wiring diagram. 2003 cavalier wiring diagram | carlplant, size: 01 cavalier headlight wiring diagram? Go to cavalier drl, or cavalier headlight repair, these systems have so many problems there are several sites dedicated to them. Remove the wiring harness from the back of your 2003 vw jetta. Any user assumes the entire risk as to the accuracy and use of this information. Those manufactured during and after april 2004 have the.

Wiring diagram headlights are the difference between knowing what is around a dark corner and being surprised by something.

Download headlight wiring diagram 2003 f250 for free. Associated wiring diagrams for the cruise control system of a 1990 honda civic. Anyone have a wiring diagram for the headlights ? 2003 std cab 2.7l 4x4. Or you are a student, or maybe. Wiring diagram headlights are the difference between knowing what is around a dark corner and being surprised by something. Any user assumes the entire risk as to the accuracy and use of this information. Go to cavalier drl, or cavalier headlight repair, these systems have so many problems there are several sites dedicated to them. Wiring diagram headlights serve to cast a brighter, more focused and uniformly lit spot for night trips. 01 cavalier headlight wiring diagram? Chevrolet cavalier replacement headlight information. Remove the headlight assembly retaining bolts. You need all your lights to be functional for safe.

2003 cavalier wiring diagram | carlplant, size: Right click on the diagram/key/fuse box you want to download. 2003 std cab 2.7l 4x4. Try google for the wiring diagram if thats whta your asking,,,,its not too hard You need all your lights to be functional for safe.

Cavalier Turn Signal Wiring Diagram - Wiring Diagram
Cavalier Turn Signal Wiring Diagram - Wiring Diagram from lh6.googleusercontent.com
98% of the time my headlights are on. Check out the diagrams (below). Wiring diagram headlights serve to cast a brighter, more focused and uniformly lit spot for night trips. If i'm reading this correctly the red with white wire should be hot. Chevrolet cavalier replacement headlight information. You would use your factory bulbs and wiring. Right click on the diagram/key/fuse box you want to download. Download headlight wiring diagram 2003 f250 for free.

You might be a specialist that wishes to seek references or address existing problems.

Download headlight wiring diagram 2003 f250 for free. Here are several of the top drawings we obtain from numerous sources, we really hope these photos will work to you, and also with any luck extremely appropriate to just what you want concerning the 2003 chevrolet. Those manufactured during and after april 2004 have the. Wiring diagram headlights serve to cast a brighter, more focused and uniformly lit spot for night trips. 01 cavalier headlight wiring diagram. Or you are a student, or maybe. It has auto shutoff and fogs. I have high beams, low beams, turn signal.but i can't seem to get the led rings and side light to stay on and not flicker. I am in need of a wiring diagram for the headlight switch for my 2002 f150. Let us know what happens and please upload pictures or videos of the problem. Wiring diagram headlights are the difference between knowing what is around a dark corner and being surprised by something. Pq diagram synchronous generator exciter. Associated wiring diagrams for the cruise control system of a 1990 honda civic.

Iklan Atas Artikel

Iklan Tengah Artikel 1

Iklan Tengah Artikel 2

Iklan Bawah Artikel